泥巴影院

科学研究

泥巴影院» 科学研究» 重大项目

重大项目

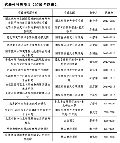
2010年以来,我院承担国家水环境治理重大专项(水专项)项目1项,水专项、重点研发计划、科技支撑计划等课题7项、国家自然科学基金重点项目3项(包括重大项目课题)、面上项目30余项。获得并计入本单位财务账目的科研经费超过1.21亿元,其中纵向科研经费超过7200 万元。